2022이전/etc
git Branch 전략
바로퇴장
2020. 1. 6. 17:56
git은 Branch라는 가지치기를 통하여 동시에 협업이 가능하도록 하였다.
개발자들 사이에서는 Branch전략을 수립하여 개발를 진행한다.
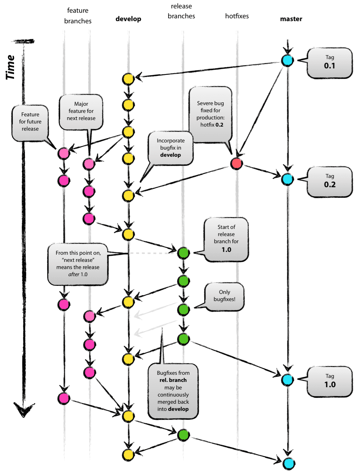
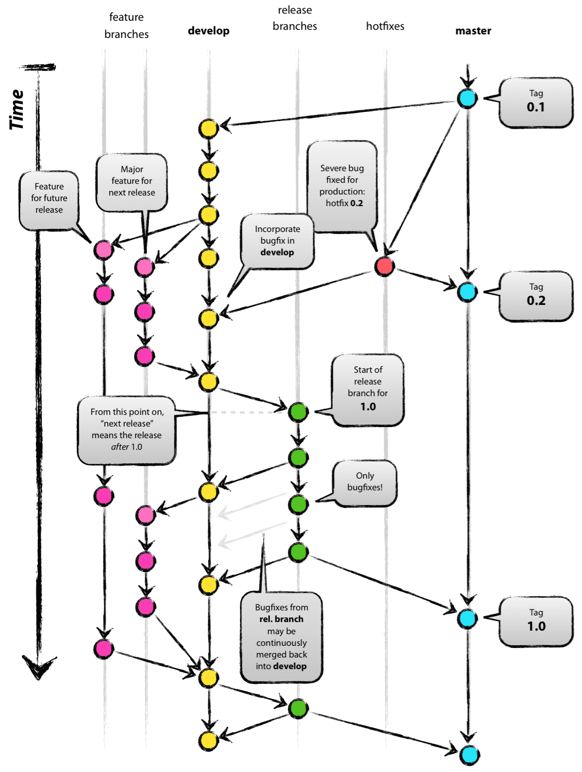
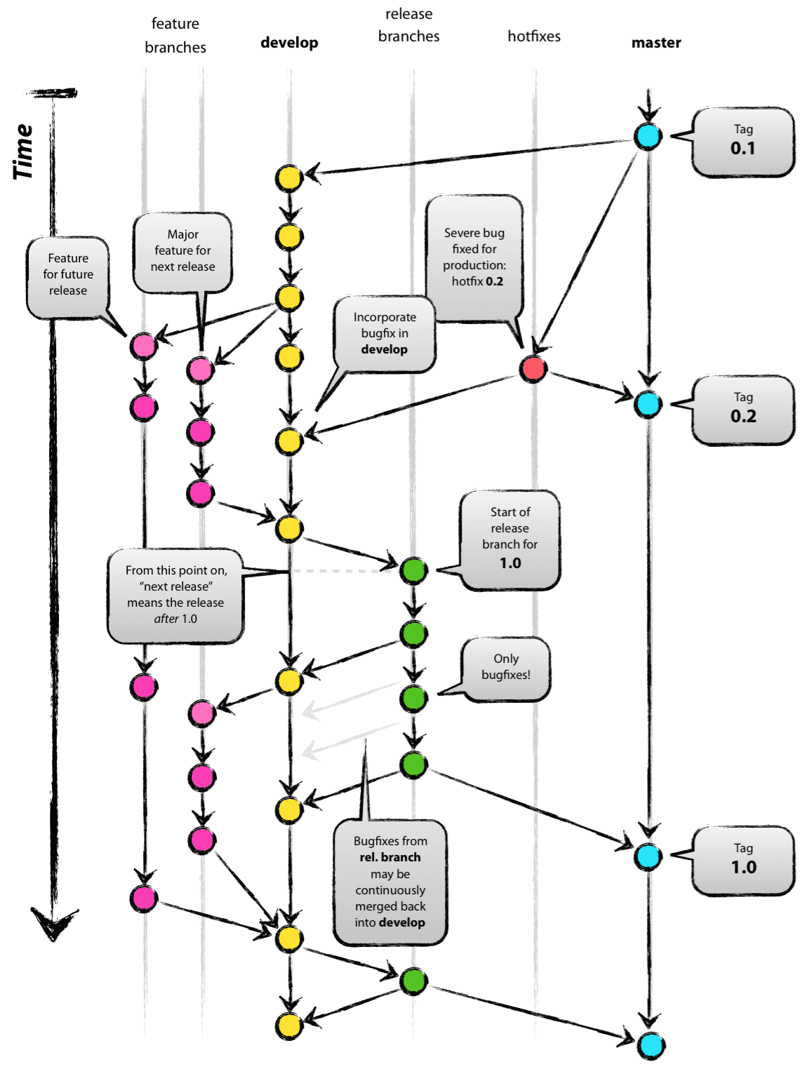
merge순서는 feature -> develop -> release -> master 로 진행됩니다. (hotfix는 따로) 와 같은 Git-Flow를 통하여 개발을 진행하고 있다.
master : 배포가 바로 가능한 브랜치 develop : 개발 브랜치 features : 주로 기능개발할때 쓰는 브랜치 hotfix : 배포된 버전의 버그를 긴급하게 수정하는 브랜치 release : 배포 버전을 fix 하고 배포를 준비하는 브랜치

그림과 같이 각각의 branch의 중요도와 개발 수준을 달리하여 개발을 진행한다. 특히 master branch는 디플로이버전 관리라고 보면된다.